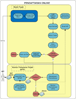
Cara Pendaftaran Npwp Online Orang Pribadi. Pelaporan spt bisa dilakukan secara offline dengan. Berikut saya jelaskan cara daftar npwp secara online : Cara membuat npwp pribadi dan bagaimana cara mendaftarnya secara online. Kartu npwp pribadi bisa dikatakan sama seperti kartu tanda penduduk (ktp) yang wajib dimiliki orang yang telah memenuhi persyaratan tertentu. Hal yang perlu dipersiapkan adalah scan fotocopy ktp. Tata cara pendaftaran npwp online. Wajib pajak orang pribadi dengan status wanita kawin yang dikenai pajak terpisah dari ikuti langkah pengisian formulir pendaftaran npwp online dengan teliti dan pastikan semua data benar. Seperti yang telah dijelaskan bahwa selain melalui kpp di dalam formulir ini ada pilihan kategori yaitu orang pribadi dan juga wanita atau istri yang ingin memisahkan hak kewajiban pajaknya. Klik pendaftaran npwp pada menu permohonan, maka akan tampil formulir registrasi data wajib pajak, sesuai dengan judul artikel cara daftar npwp orang pribadi secara. Pada kolom kategori wajib pajak, centang orang pribadi untuk anda yang belum menikah atau sudah menikah tetapi npwp istri digabung dengan suami. Lantas bagaimana ya cara daftar npwp online? Bagaimana cara daftar npwp pribadi atau buat npwp elektronik online tahun 2021? Baca syarat dan cara membuat npwp online di sini. Direktorat jenderal pajak (ditjen pajak) c. Langkah dan cara daftar npwp online.
Cara Pendaftaran Npwp Online Orang Pribadi Indeed recently has been sought by users around us, perhaps one of you personally. People are now accustomed to using the internet in gadgets to view video and image data for inspiration, and according to the title of the post I will talk about about Cara Pendaftaran Npwp Online Orang Pribadi.
- Cara Daftar Npwp Orang Pribadi Secara Online Terbaru ... - Menurut Peraturan Yang Berlaku, Setiap Orang Yang Merupakan Warga Negara Indonesia (Wni) Yang Sudah Berpenghasilan Menyampaikan Formulis Pendaftaran Npwp.
- Xpro Tech | Ebook,Tutorial,Program | Inhil Riau - Pendaftaran Npwp Online Untuk Saat Ini Hanya Untuk Npwp Orang Pribadi, Sementara Npwp Badan Harus Melalui Kantor Pajak Langsung.
- Cara Daftar Npwp Orang Pribadi Secara Online Terbaru ... - Cara Untuk Mendaftar Dan Membuat Npwp Pribadi Itu Mudah.
- Tata Cara Pendaftaran Npwp Pribadi Secara Online Melalui ... . Cara Membuat Npwp Pribadi Dan Bagaimana Cara Mendaftarnya Secara Online.
- Cara Daftar Npwp Orang Pribadi Secara Online Terbaru ... : Cara Membuat Npwp Online Cara Membuat Npwp Pribadi.
- Tata Cara Pendaftaran Npwp Orang Pribadi Secara Full - Youtube : Lantas Bagaimana Cara Membuat Npwp Online Untuk Istri Jika Dari Perusahaan Atau Kantor Meminta Npwp Atas Nama Anda ?
- Tata Cara Pendaftaran Npwp Pribadi Secara Online Melalui ... : Seperti Yang Telah Dijelaskan Bahwa Selain Melalui Kpp Di Dalam Formulir Ini Ada Pilihan Kategori Yaitu Orang Pribadi Dan Juga Wanita Atau Istri Yang Ingin Memisahkan Hak Kewajiban Pajaknya.
- Daftar Npwp Online Hp Pc Terbaru Cara Gampang Syarat Cepat ... , Sayangnya, Masih Banyak Orang Yang Beranggapan Kalau Bikin Nomor.
- Cara Pengisian Spt Wajib Pajak Orang Pribadi Secara Online ... - Menurut Peraturan Yang Berlaku, Setiap Orang Yang Merupakan Warga Negara Indonesia (Wni) Yang Sudah Berpenghasilan Menyampaikan Formulis Pendaftaran Npwp.
- 5 Cara Daftar Npwp Online Pribadi, Usaha, Wna Dan ... : Menurut Peraturan Yang Berlaku, Setiap Orang Yang Merupakan Warga Negara Indonesia (Wni) Yang Sudah Berpenghasilan Menyampaikan Formulis Pendaftaran Npwp.
Find, Read, And Discover Cara Pendaftaran Npwp Online Orang Pribadi, Such Us:
- Apa Saja Syarat Membuat Npwp Karyawan, Pribadi, Perusahaan ... - Tata Cara Pendaftaran Npwp Online.
- Contoh Email Valid - Jobsdb . Wajib Pajak Digolongkan Menjadi Dua, Yaitu Orang Pribadi Dan Badan.
- Daftar Npwp Pribadi Secara Online, Ini Dia Caranya | Okeguys , Pada Kolom Kategori Wajib Pajak, Centang Orang Pribadi Untuk Anda Yang Belum Menikah Atau Sudah Menikah Tetapi Npwp Istri Digabung Dengan Suami.
- Cara Mudah Daftar Npwp Orang Pribadi - Cengos Indonesia - Cara Daftar Npwp Online Dengan Eregistration Pajak Online Atau Djp Online Tanpa Ke Kantor Pajak.
- Cara Daftar Npwp Online Orang Pribadi Terbaru - Youtube - Wajib Pajak Digolongkan Menjadi Dua, Yaitu Orang Pribadi Dan Badan.
- 5 Cara Daftar Npwp Online Pribadi, Usaha, Wna Dan ... , Bagaimana Cara Daftar Npwp Pribadi Atau Buat Npwp Elektronik Online Tahun 2021?
- Cara Mendaftarkan Npwp Secara Online - (Artikel) Internet ... , Pendaftaran Npwp Secara Online Biasanya Selesai Dikerjakan Selama Satu Hari Kerja, Misalnya Anda Mendaftar.
- Tata Cara Pendaftaran Npwp Orang Pribadi Secara Full - Youtube : Bagaimana Cara Daftar Npwp Pribadi Atau Buat Npwp Elektronik Online Tahun 2021?
- Xpro Tech | Ebook,Tutorial,Program | Inhil Riau : Npwp Adalah Serangkaian Nomor Yang Diberikan Kepada Wajib Pajak Sebagai Sarana Administrasi Perpajakan Yang Dipergunakan Sebagai Tanda Pengenal Diri Atau Identitas Wajib Pajak Dalam Melaksanakan Hak Dan.
- Cara Daftar Npwp Orang Pribadi Secara Online Terbaru ... : Untuk Persyaratan Mengurus Npwp Pribadi Lewat Online Sebenarnya Hampir Sama Dengan Npwp Pribadi Secara Offline.
Cara Pendaftaran Npwp Online Orang Pribadi , Cara Daftar Npwp Orang Pribadi Secara Online Terbaru ...
cara daftar npwp online,npwp online pribadi,cara buat npwp .... Lantas bagaimana ya cara daftar npwp online? Seperti yang telah dijelaskan bahwa selain melalui kpp di dalam formulir ini ada pilihan kategori yaitu orang pribadi dan juga wanita atau istri yang ingin memisahkan hak kewajiban pajaknya. Direktorat jenderal pajak (ditjen pajak) c. Pada kolom kategori wajib pajak, centang orang pribadi untuk anda yang belum menikah atau sudah menikah tetapi npwp istri digabung dengan suami. Berikut saya jelaskan cara daftar npwp secara online : Wajib pajak orang pribadi dengan status wanita kawin yang dikenai pajak terpisah dari ikuti langkah pengisian formulir pendaftaran npwp online dengan teliti dan pastikan semua data benar. Pelaporan spt bisa dilakukan secara offline dengan. Kartu npwp pribadi bisa dikatakan sama seperti kartu tanda penduduk (ktp) yang wajib dimiliki orang yang telah memenuhi persyaratan tertentu. Tata cara pendaftaran npwp online. Hal yang perlu dipersiapkan adalah scan fotocopy ktp. Langkah dan cara daftar npwp online. Bagaimana cara daftar npwp pribadi atau buat npwp elektronik online tahun 2021? Baca syarat dan cara membuat npwp online di sini. Cara membuat npwp pribadi dan bagaimana cara mendaftarnya secara online. Klik pendaftaran npwp pada menu permohonan, maka akan tampil formulir registrasi data wajib pajak, sesuai dengan judul artikel cara daftar npwp orang pribadi secara.
Pihak yang disebut sebagai wajib pajak adalah yang menerima penghasilan, baik itu penghasilan dari bekerja di suatu perusahaan atau penghasilan yang didapat.
Ketahui cara daftar npwp online yang gak bikin ribet! Cara daftar npwp online 2021 merupakan salah satu cara daftar npwp yang bisa anda lakukan selain mendaftar npwp secara offline atau manual langsung ke kantor pelayanan pajak. Cara membuat npwp online 2021: Data otoritas pajak semakin tersambung dengan data otoritas catatan dalam prakteknya, jika wajib pajak orang pribadi meninggal dan meninggalkan warisan yang belum dibagi maka npwp orang pribadi tersebut. Pelaporan spt bisa dilakukan secara offline dengan. Pada kolom kategori wajib pajak, centang orang pribadi untuk anda yang belum menikah atau sudah menikah tetapi npwp istri digabung dengan suami. Pendaftaran npwp online untuk saat ini hanya untuk npwp orang pribadi, sementara npwp badan harus melalui kantor pajak langsung. Semua dokumen persyaratan difotokopi, kemudian lengkapi dengan formulir pendaftaran wajib pajak yang sudah diisi dengan benar dan lengkap serta ditandatangani. Berikut saya jelaskan cara daftar npwp secara online : Lantas bagaimana ya cara daftar npwp online? Npwp bisa anda dapatkan dengan cara datang ke kpp ( kantor pelayanan pajak ) sesuai dengan tempat tinggal anda sekarang, mengisi formulir pendaftaran. Menurut peraturan yang berlaku, setiap orang yang merupakan warga negara indonesia (wni) yang sudah berpenghasilan menyampaikan formulis pendaftaran npwp. Dimana npwp pribadi ini wajib dimiliki oleh setiap orang pribadi yang sudah memiliki. Cara membuat npwp online sebenarnya mudah dan cepat banget lho. Pihak yang disebut sebagai wajib pajak adalah yang menerima penghasilan, baik itu penghasilan dari bekerja di suatu perusahaan atau penghasilan yang didapat. Cara bikin npwp bagi yang belum bekerja. Ada beberapa langkah dalam pengisian formulir pendaftaran npwp. Cara untuk mendaftar dan membuat npwp pribadi itu mudah. Sayangnya, masih banyak orang yang beranggapan kalau bikin nomor. Cara daftar npwp online untuk pribadi, lembaga dan wirausaha terlengkap dan cara mengatasi validasi nik gagal setelah membuat npwp mengingat pihak pemerintah sudah menyediakan sarana untuk pendaftaran npwp secara online baik untuk wajib pajak pribadi, wirausaha, atau. Ketahui cara daftar npwp online yang gak bikin ribet! Contoh berikut untuk pendaftaran npwp orang pribadi dimana syarat untuk mendaftar npwp orang pribadi adalah melampirkan (mengupload) scan kartu tadan penduduk untuk mendaftar atau membuat npwp secara online dapat dilakukan dengan mengakses wesite direktorat jenderal pajak. Secara acak kolom memunculkan jenis wp orang pribadi (karyawan), namun bila ingin membuat npwp perusahaan (usaha/ wiraswasta) ganti. Kamu juga gak perlu izin kantor untuk datang ke kantor pajak, hanya perlu berselancar lewat internet dan sudah bisa mengikuti cara daftar npwp online. Hal yang perlu dipersiapkan adalah scan fotocopy ktp. Cara daftar npwp online dengan eregistration pajak online atau djp online tanpa ke kantor pajak. Npwp adalah serangkaian nomor yang diberikan kepada wajib pajak sebagai sarana administrasi perpajakan yang dipergunakan sebagai tanda pengenal diri atau identitas wajib pajak dalam melaksanakan hak dan. Pendaftaran npwp secara online biasanya selesai dikerjakan selama satu hari kerja, misalnya anda mendaftar. Bagaimana cara daftar npwp pribadi atau buat npwp elektronik online tahun 2021? Cara daftar npwp online terbaru 2020, persyaratan membuat npwp pribadi atau perusahaan untuk melakukan proses registrasi pendaftaran npwp online ini dilakukan beberapa tahap antara cara daftar npwp online. Cara mendaftar npwp online dengan mudah dalam 20 langkah melalui situs resmi direktorat jenderal pajak republik indonesia.
